首页 返回







































共 19 页

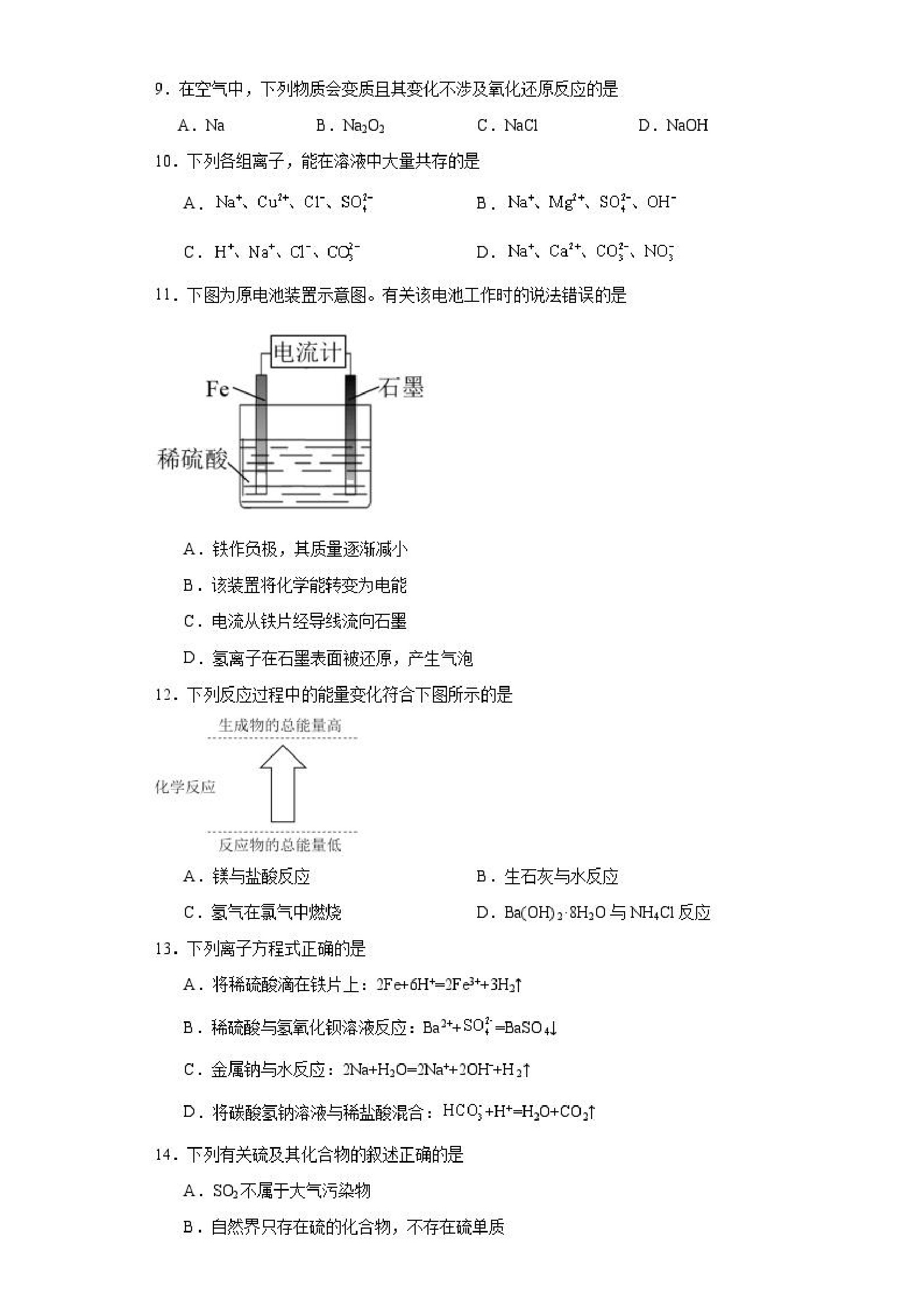
需要资料,请与我联系!